This category contains images of diagrams, usually containing speculative origins of races/creatures.
Media in category "Diagrams"
The following 81 files are in this category, out of 81 total.
-
Anythoughts.JPG 780 × 521; 28 KB
-
ArmorVsTimeToLive-LVL70.PNG 893 × 487; 15 KB
-
Azerite interface 3ring color.png 468 × 455; 283 KB
-
Azerite interface 4ring color.png 610 × 602; 593 KB
-
Cata-xmute.svg 290 × 400; 33 KB
-
Change in dmg red from armor against lvl 83 bosses.png 1,033 × 647; 11 KB
-
ClassBaseManaByLevel.png 994 × 722; 32 KB
-
Defiasbig.JPG 2,200 × 1,266; 386 KB
-
Demon corruption.jpg 1,000 × 1,000; 59 KB
-
Dmg red from armor against lvl 83 bosses.png 1,035 × 660; 13 KB
-
Dragon Lineage.png 2,994 × 1,506; 1.34 MB
-
Dwarven ancestry.png 644 × 434; 205 KB
-
Earthen Lineage.png 1,728 × 1,564; 571 KB
-
Earthencomp.jpg 1,542 × 895; 241 KB
-
Eredar Lineage.png 2,498 × 1,514; 770 KB
-
Eternaltrans.png 687 × 601; 94 KB
-
Giant Lineage.png 1,874 × 1,586; 1.06 MB
-
Gnome Lineage.png 524 × 1,124; 150 KB
-
Goblin Lineage.png 687 × 1,062; 209 KB
-
Heiganroom.jpg 308 × 356; 54 KB
-
Howling Fjord LayoutD.jpg 621 × 509; 207 KB
-
Human Lineage.png 1,614 × 1,274; 418 KB
-
Instance Progression.png 960 × 500; 30 KB
-
Jenafur locations.png 404 × 452; 293 KB
-
Lbs.jpg 581 × 534; 66 KB
-
Magicdamagereduction.gif 460 × 412; 12 KB
-
Maiden.jpg 560 × 400; 28 KB
-
Malorne - Elune family tree.jpg 1,077 × 603; 50 KB
-
MegaRace2.jpg 3,410 × 1,850; 469 KB
-
Melee dr.jpeg 834 × 582; 99 KB
-
Ogres and Orcs Lineage.png 1,836 × 3,024; 1.09 MB
-
Old Gods Lineage.png 2,028 × 1,168; 698 KB
-
Other Draenor Species.png 1,780 × 2,460; 967 KB
-
RacesChart.jpg 2,127 × 1,704; 564 KB
-
Riddle of the Lucid Nightmare - Scrapyard Lights graph.png 646 × 643; 28 KB
-
Riddle of the Lucid Nightmare - Scrapyard Lights graph2.png 669 × 734; 29 KB
-
Route to Thazz'Ril's Pick.png 146 × 109; 13 KB
-
RPearned.png 758 × 550; 45 KB
-
RPearned2.png 700 × 516; 55 KB
-
RPvsCP-examp.png 600 × 455; 18 KB
-
ShadeFourCorners.jpg 445 × 445; 92 KB
-
Slamrot.gif 302 × 101; 1 KB
-
StickNail.gif 124 × 165; 2 KB
-
Subscribers chart.png 3,764 × 3,202; 1.24 MB
-
SunkenTempleDetailedCompressed.jpg 2,693 × 1,593; 312 KB
-
SunkenTemplePI.jpg 877 × 745; 266 KB
-
TerokkarWeekly.jpg 500 × 400; 35 KB
-
TerokkarYearly.jpg 500 × 400; 33 KB
-
Titan creations.png 1,920 × 625; 476 KB
-
Titan Forged Lineage.png 7,510 × 2,344; 2.52 MB
-
TitanTree.jpg 4,000 × 1,500; 444 KB
-
Tolvir Mogu Lineage.png 1,220 × 1,050; 290 KB
-
TQP WSGbasev03.jpg 729 × 547; 120 KB
-
Transmute circle.png 450 × 450; 54 KB
-
Transmute-Rotation Print.png 480 × 480; 96 KB
-
Troll Lineage.png 3,604 × 2,536; 1.66 MB
-
Vashj p2.jpg 800 × 600; 144 KB
-
Wardens-owl-puzzle.svg 700 × 700; 28 KB
-
Widget Hierarchy.png 1,352 × 1,392; 356 KB
-
Wild Gods Lineage.png 5,352 × 2,172; 1.87 MB
-
World of Warcraft - Player Model Height Chart.jpeg 3,840 × 1,267; 535 KB
-
Wow races.jpg 3,600 × 1,500; 463 KB
-
WoWRaces.png 1,500 × 1,500; 495 KB
-
WoWRaids.png 1,080 × 667; 166 KB
-
WRM 2009-03-15.gif 2,997 × 1,971; 165 KB
-
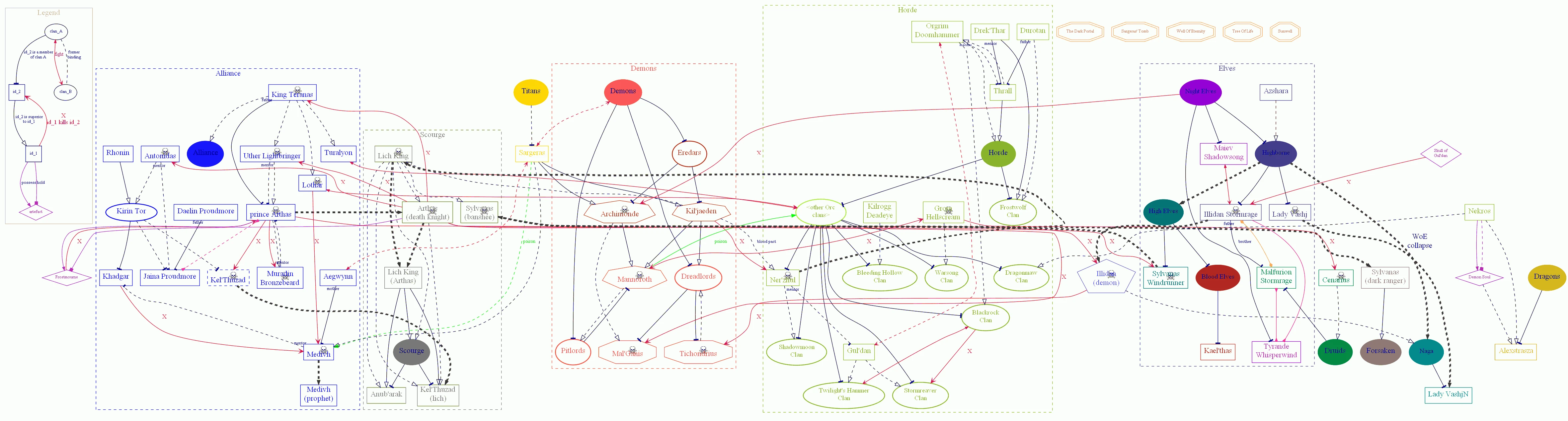
Wrm-allblocks.gif 4,724 × 1,269; 247 KB
-
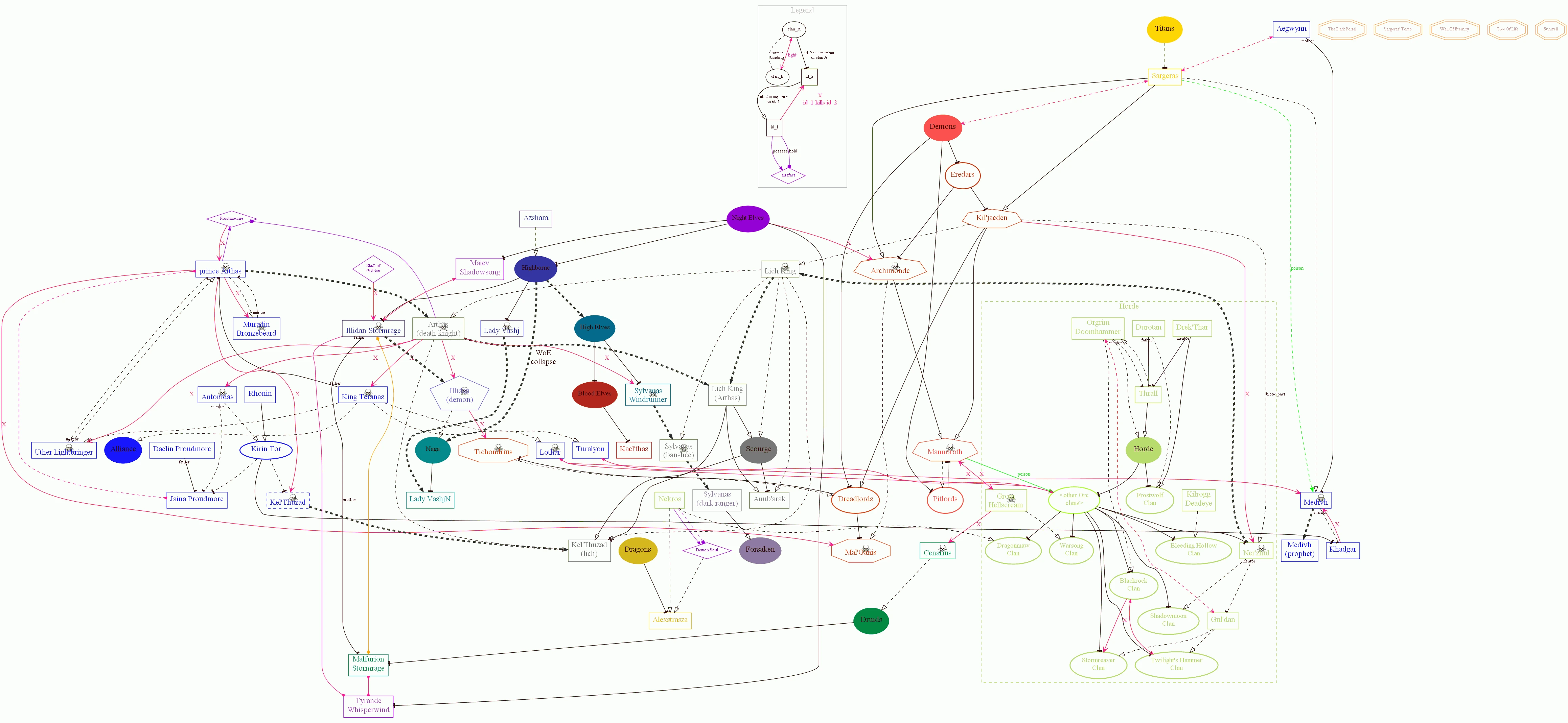
Wrm-alliance.gif 3,729 × 2,068; 237 KB
-
Wrm-demons.gif 4,080 × 1,793; 246 KB
-
Wrm-elves.gif 4,421 × 1,823; 243 KB
-
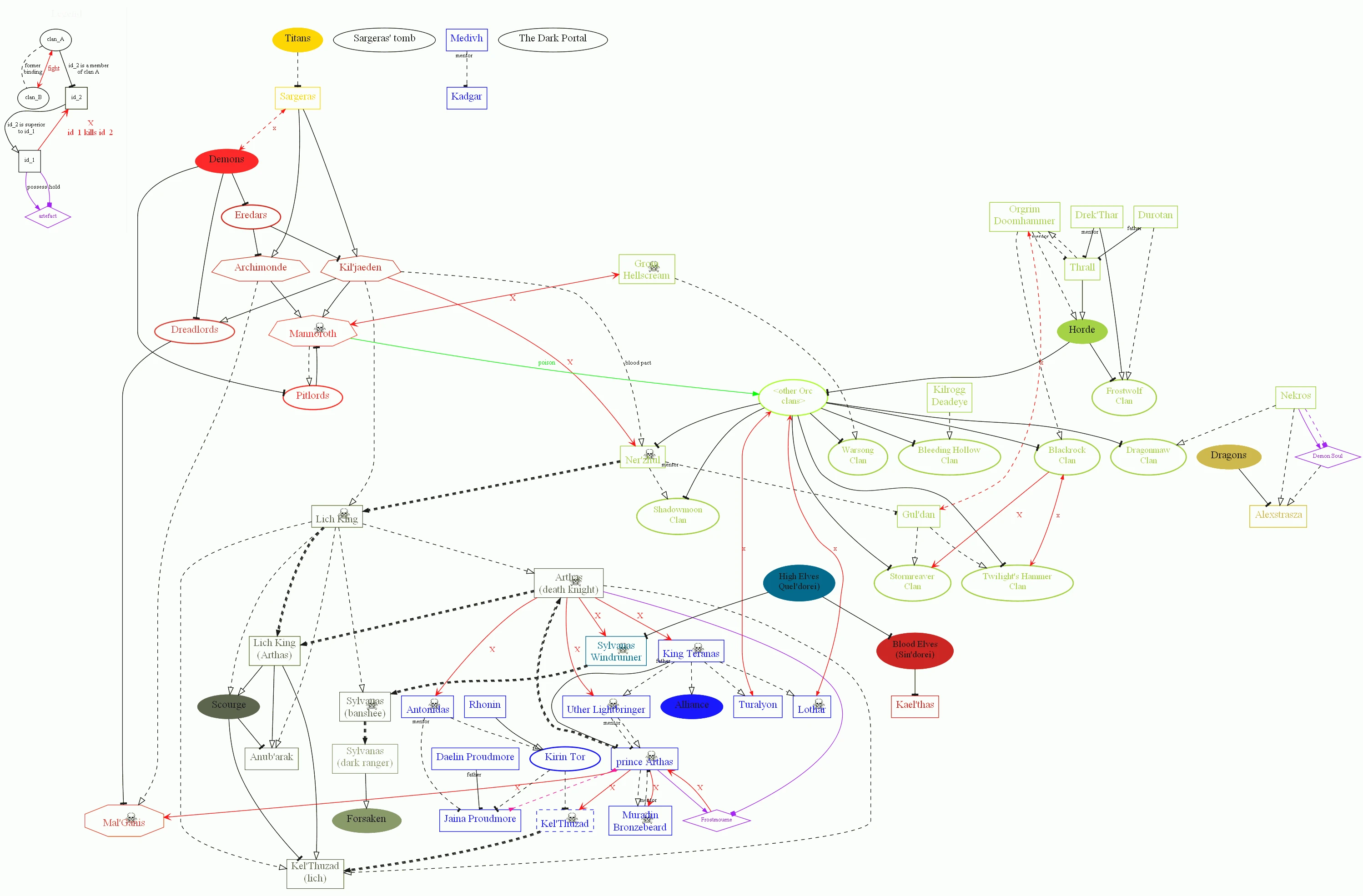
Wrm-horde.gif 4,636 × 2,139; 266 KB
-
Wrm-scourge.gif 4,543 × 1,559; 237 KB
-
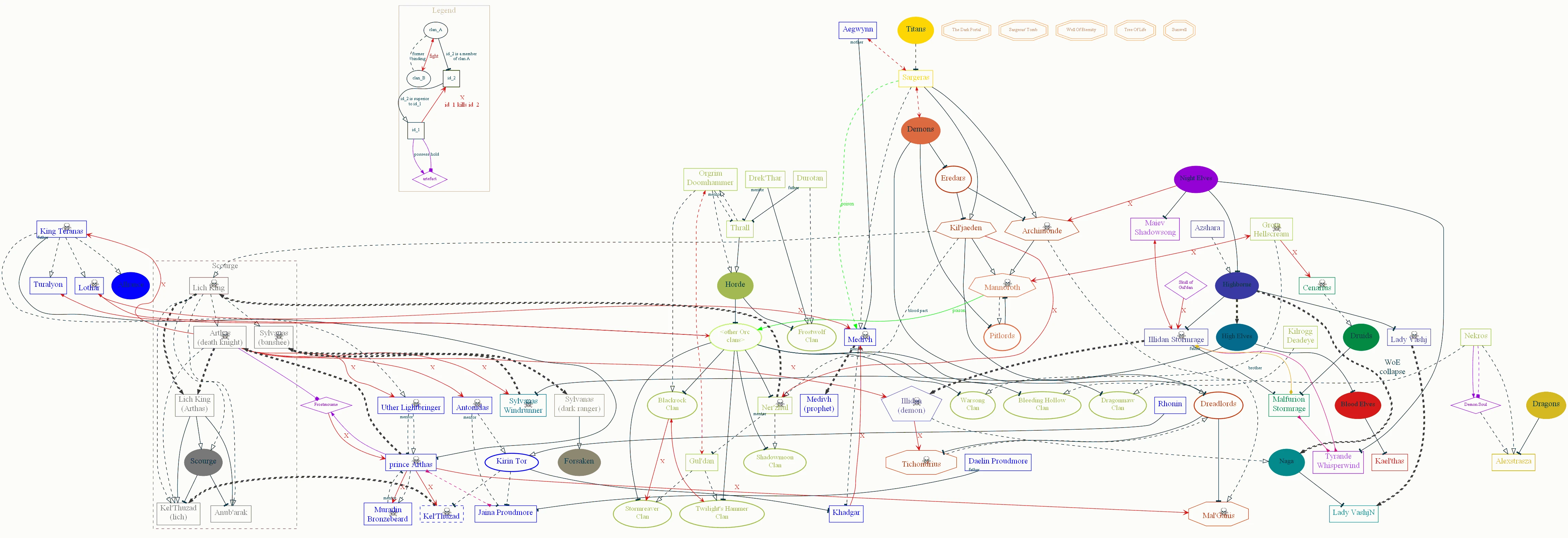
Wrm.gif 3,837 × 1,788; 231 KB
-
Wrynn family tree.jpg 644 × 588; 62 KB
-
Xp graph.gif 450 × 300; 4 KB
-
XPtoLevel.png 486 × 362; 6 KB
-
XPtoLevel23.png 712 × 459; 17 KB
-
XPtoLevel7x.png 900 × 557; 59 KB
-
XPtoLevel8x.png 900 × 557; 64 KB
-
XPtoLevel9x.png 900 × 556; 53 KB
-
ZFbosses.jpg 800 × 634; 143 KB
-
Zorlok-attenuation.gif 200 × 200; 83 KB


































































